万象城awc官网登录入口
万象城awc官网登录入口官网
联系我们
首页
学院概况
学院简介
现任领导
机构设置
学术委员会
学位评定委员会
师资力量
高层次人才
化学与环境系
能源化工系
材料科学系
实验中心
人才培养
本科生教育
研究生教育
学生工作
招生与就业
教学管理文件
校友风采
学科建设
科研项目
科研论文
发明专利
服务地方
党建工作
思想建设
组织建设
党群建设
院务公开
党政发文
主题教育
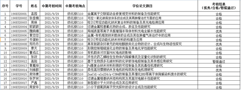
关于2021年研究生中期考核的公示
发布者:杨凯
发布时间:2021-10-07
浏览次数:
1129
关于2021年研究生中期考核的公示
X